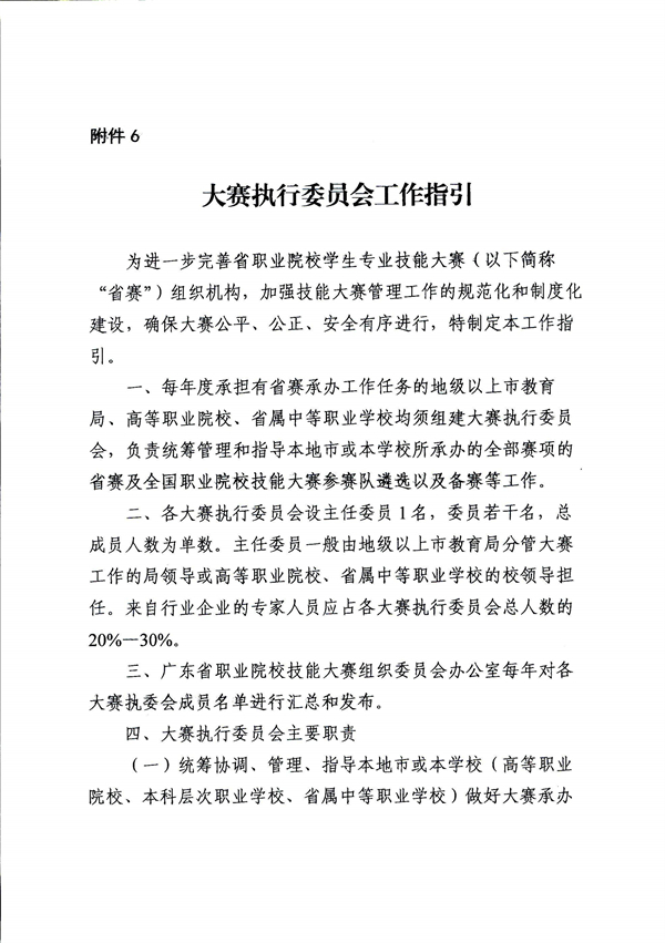
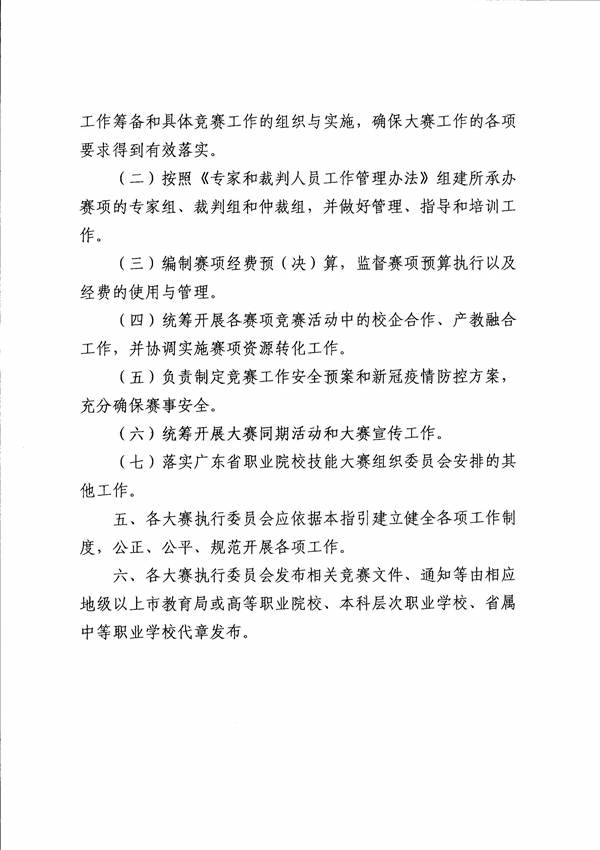
教学科研部
Toggle navigation
机构设置
部门概况
岗位设置
教务管理
学籍管理
考试考证
选修重修
师生教材
人才培养方案
实践教学
实习管理
实习备案
2021级学生实习备案
技能竞赛
竞赛动态
教师竞赛
学生竞赛
创新创业大赛
科研管理
科研动态
质量工程
实训与信息化
实验实训介绍
新闻动态
资料下载
信息门户
电子邮件
学生
教职工
校友
首页
> 通知公告
通知公告
广东省教育厅关于开展2021-2022年度省职业院校学生专业技能大赛的通知
作者:教务处
时间:2021-10-28
附件:
广东省教育厅关于开展2021-2022年度省职业院校学生专业技能大赛的通知
新闻热点
News
22-05-13
敢闯会创!畅享“互联网+”创新创业大赛
学校首页
广州市白云区钟落潭镇长腰岭长学路300号 电话:020-28388100;邮箱:hnsmyb@126.com
版权所有:广州华南商贸职业学院
粤ICP备18019536号-1 粤ICP备18019536号-2
关注官方微信
关注官方微博
Copyright © 2012 华南商贸职业学院 | 京公网安备:110402430033
关注官方微信
关注官方微博
Copyright © 华南商贸职业学院
京公网安备:110402430033号